首页
工会概况
工会简介
工作职责
机构设置
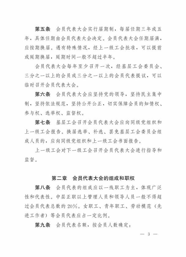
联系我们
民主管理
教代会
工代会
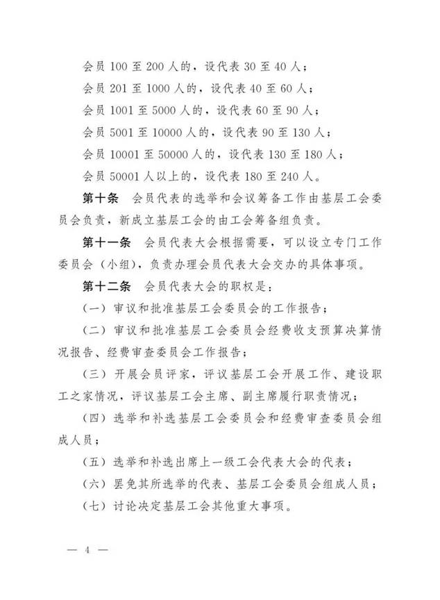
提案工作
模范先进
光荣榜单
劳模风采
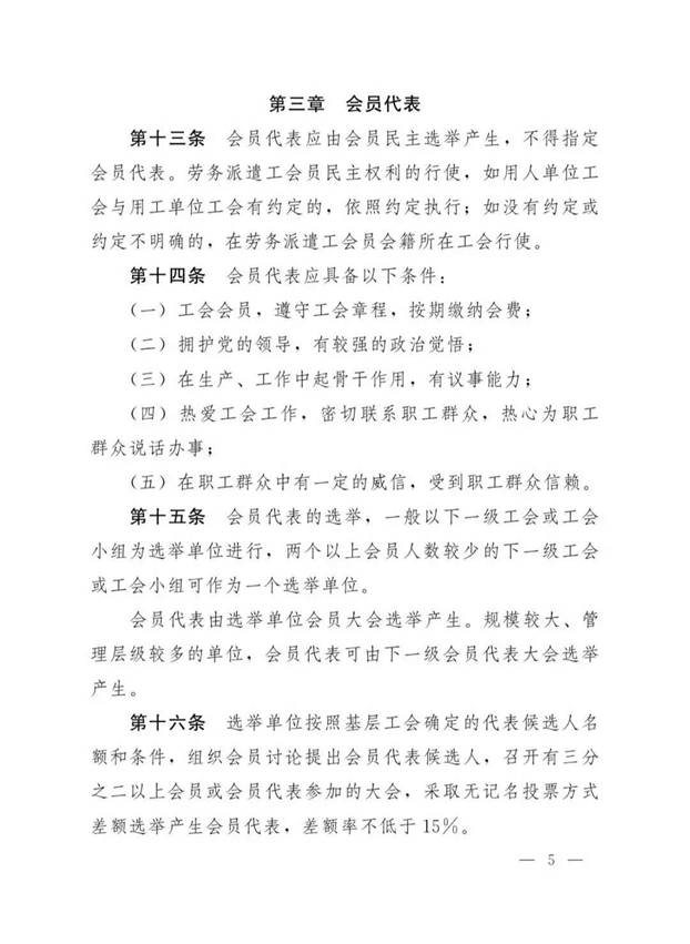
劳模创新工作室
女工工作
校园文化
学习园地
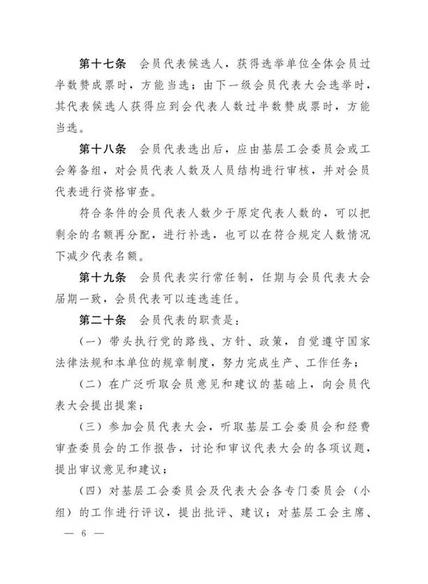
教工文苑
活动视频
服务之窗
普惠平台
慰问帮扶
办事指南
下载中心
政策法规
您当前位置:
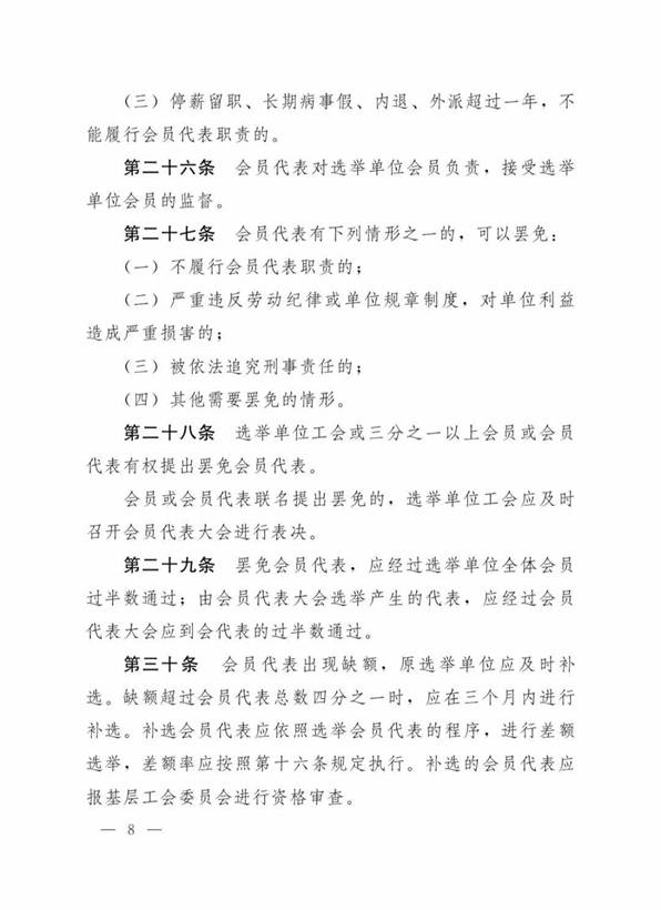
首页
->
政策法规
-> 正文
政策法规
【组织建设】基层工会会员代表大会条例(总工发[2019]6号文)
发布时间:2019-04-10 作者: 浏览次数:
附件【
总工发[2019]6号文.docx
】已下载
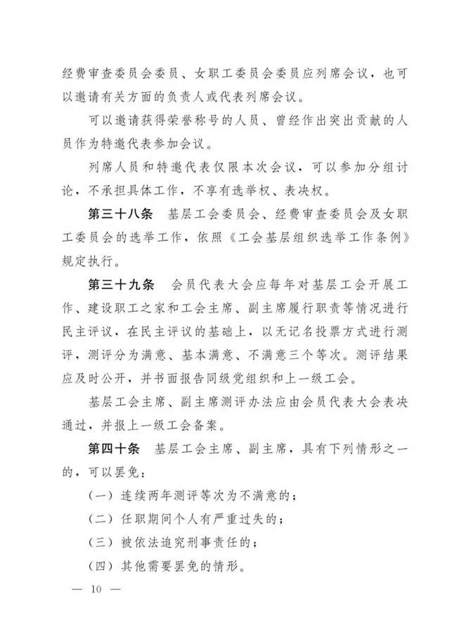
次